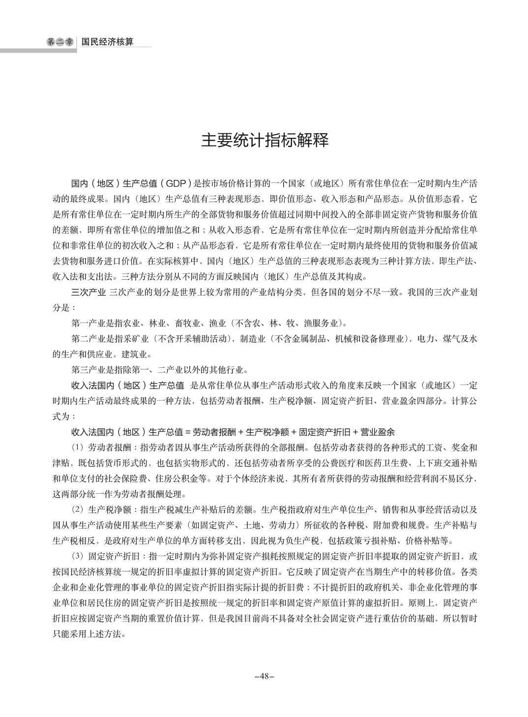
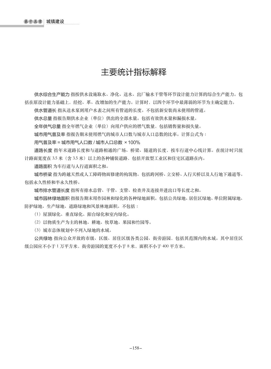
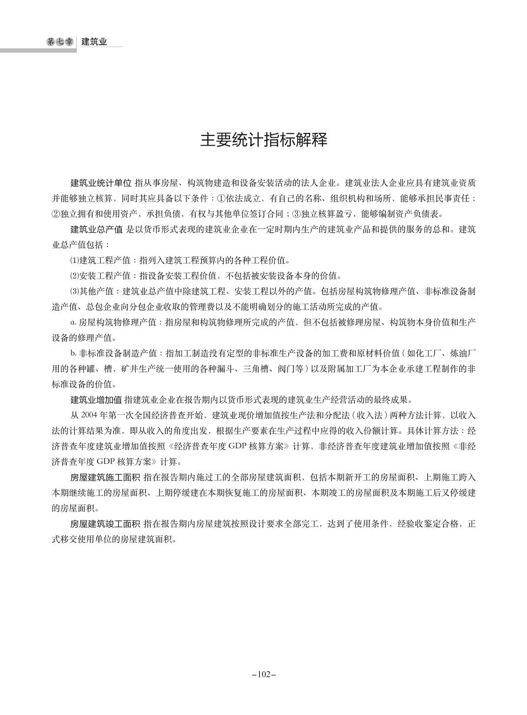
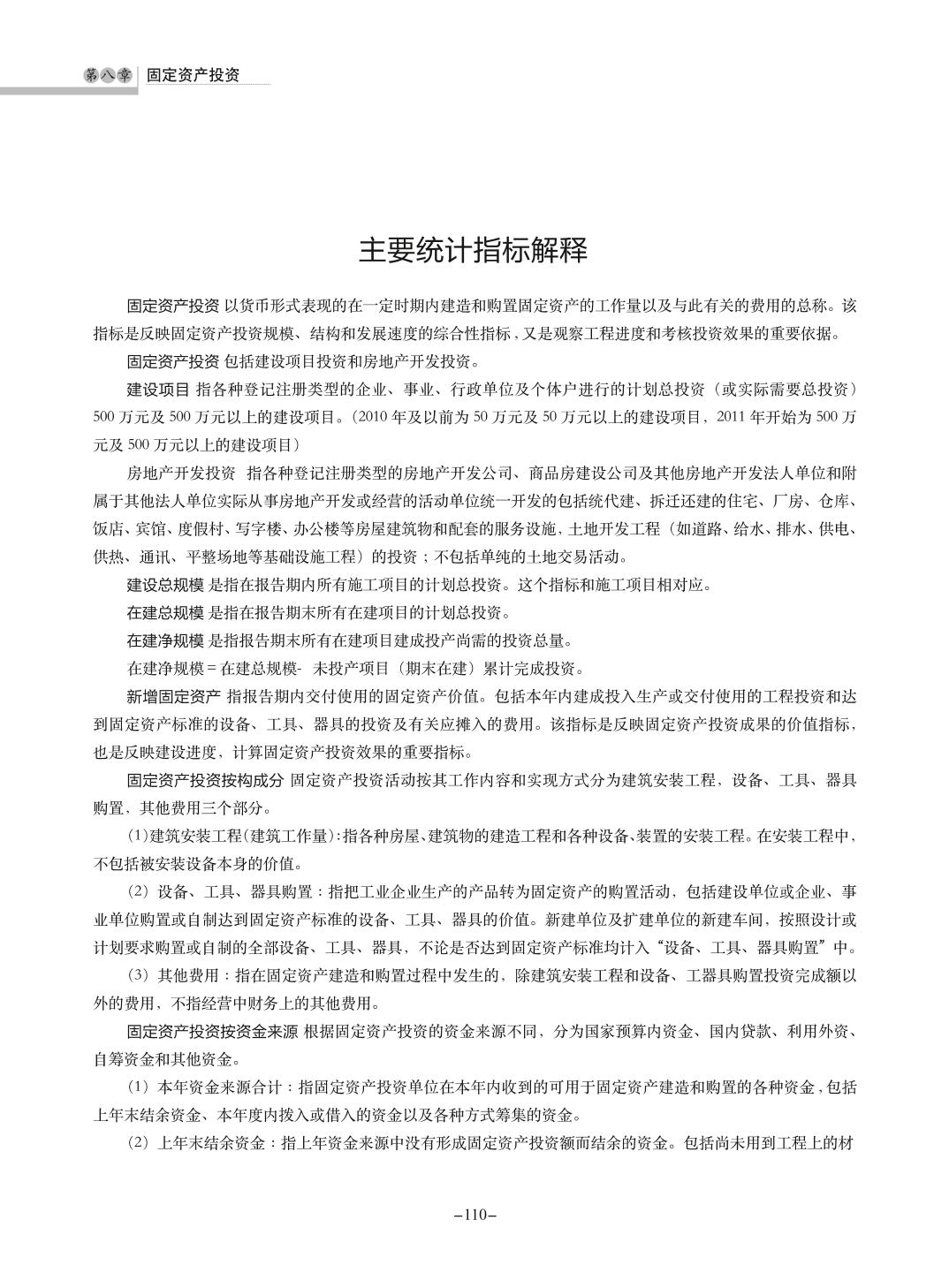
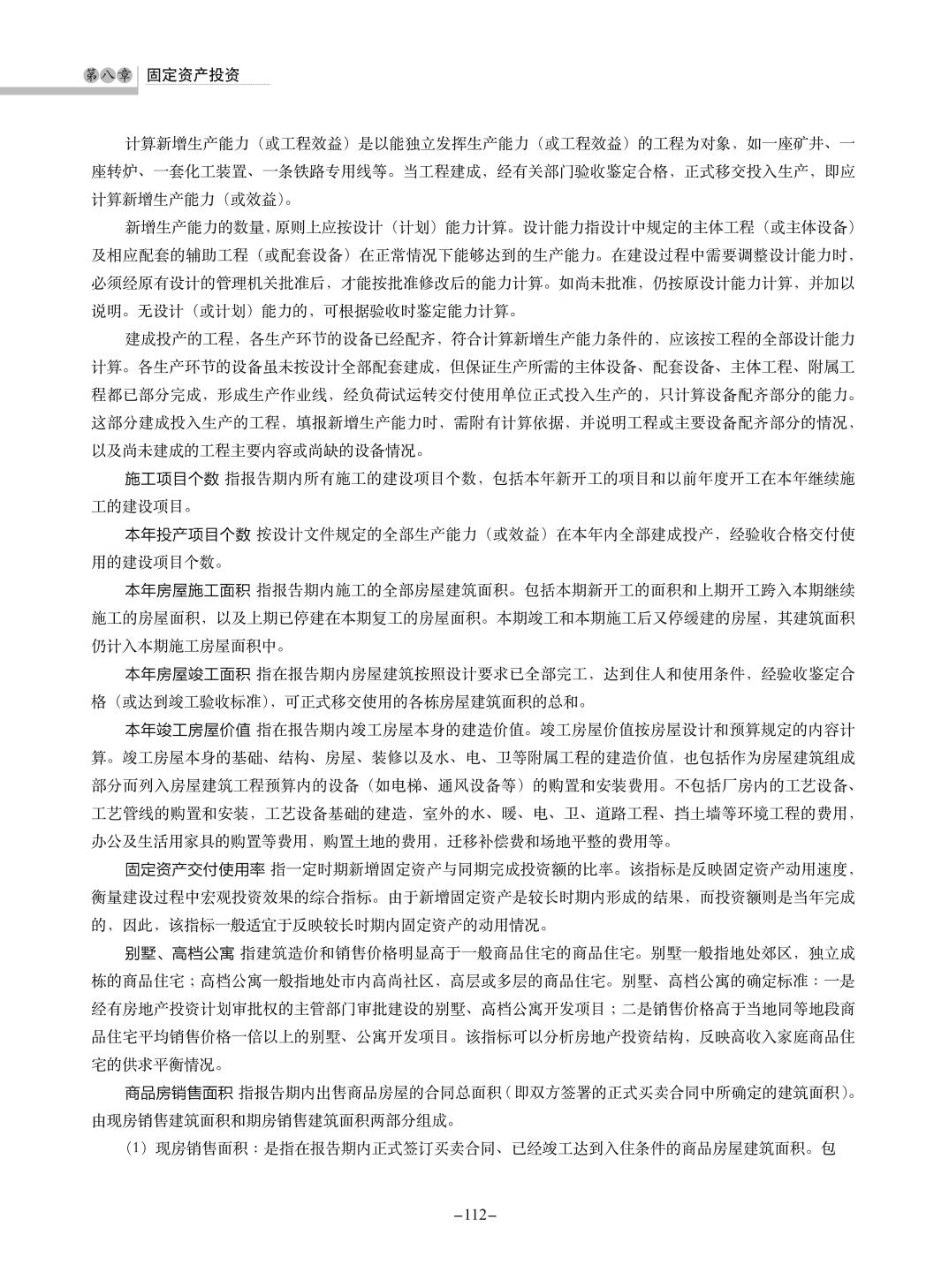
中国政府网
|
重庆市人民政府网
|
垫江县人民政府网
部门街镇
登录
|
注销
注册
垫江县统计局
统计局
首页
政务公开
政务服务
互动交流
部门
发展和改革委员会
教育委员会
科学技术局
经济和信息化委员会
公安局
民政局
司法局
财政局
人力资源和社会保障局
规划和自然资源局
住房和城乡建设委员会
生态环境局
交通运输委员会
水利局
农业农村委员会
商务委员会
文化和旅游发展委员会
卫生健康委员会
退役军人事务局
应急管理局
审计局
市场监督管理局
统计局
医疗保障局
林业局
信访办公室
街镇
桂阳街道
桂溪街道
新民镇
沙坪镇
曹回镇
周嘉镇
普顺镇
永安镇
高安镇
长龙镇
沙河乡
杠家镇
大石乡
澄溪镇
太平镇
五洞镇
高峰镇
黄沙镇
鹤游镇
砚台镇
白家镇
包家镇
坪山镇
三溪镇
裴兴镇
永平镇
您当前的位置:
首页
>
统计局
>
政务公开
>
法定主动公开内容
>
统计信息
>
数据发布
>
统计年鉴
[ 索引号 ]
11500231008678473W/2024-00053
[ 发文字号 ]
[ 主题分类 ]
统计
[ 体裁分类 ]
年鉴
[ 发布机构 ]
垫江县统计局
[ 有效性 ]
[ 成文日期 ]
2024-11-29
[ 发布日期 ]
2024-11-29
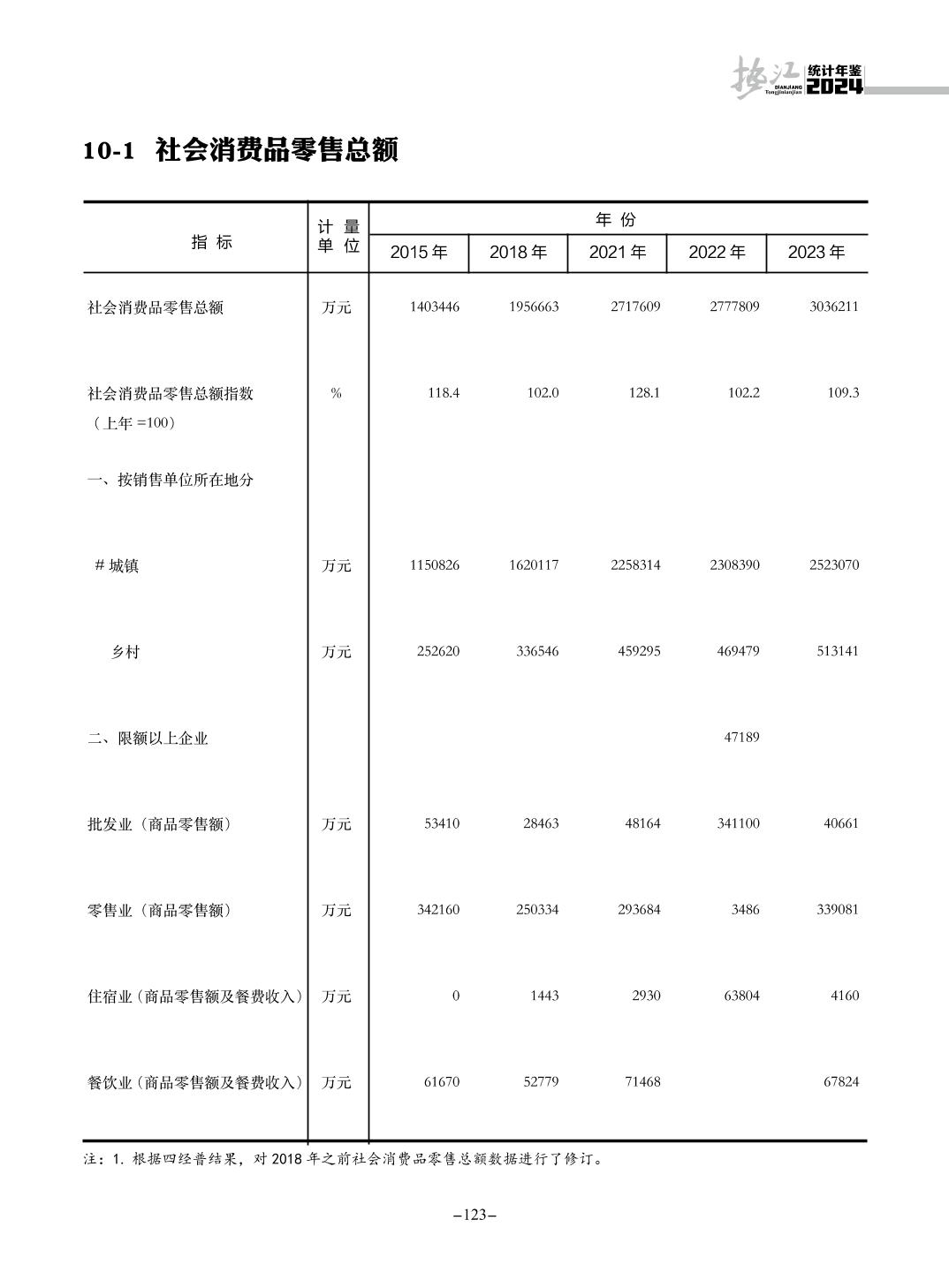
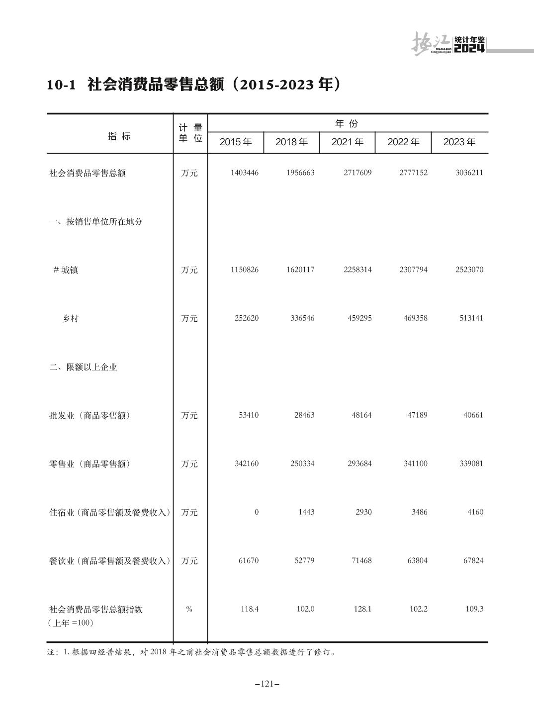
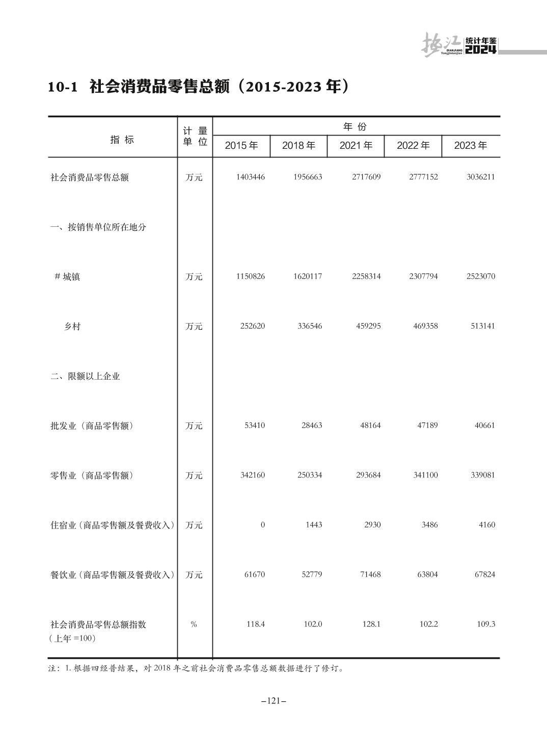
2024年垫江县统计年鉴
附件下载:
2024年垫江统计年鉴.pdf
扫一扫在手机打开当前页
13846819
2024年垫江县统计年鉴
129234
统计年鉴
20
2024-11-29