登录
|
注销
注册
|
部门街镇
|
无障碍
|
智能机器人
|
便民地图
|
支持IPV6
首页
政务公开
政务服务
互动交流
走进垫江
部门
发展和改革委员会
教育委员会
科学技术局
经济和信息化委员会
公安局
民政局
司法局
财政局
人力资源和社会保障局
规划和自然资源局
住房和城乡建设委员会
生态环境局
交通运输委员会
水利局
农业农村委员会
商务委员会
文化和旅游发展委员会
卫生健康委员会
退役军人事务局
应急管理局
审计局
市场监督管理局
统计局
医疗保障局
林业局
信访办公室
残疾人联合会
街镇
桂阳街道
桂溪街道
澄溪街道
桂东街道
新民镇
沙坪镇
曹回镇
周嘉镇
普顺镇
永安镇
高安镇
杠家镇
大石乡
太平镇
五洞镇
高峰镇
鹤游镇
砚台镇
白家镇
包家镇
坪山镇
三溪镇
裴兴镇
永平镇
[索引号]
11500231008678473W/2025-00052
[ 发文字号 ]
[ 主题分类 ]
统计
[ 发布机构 ]
垫江县统计局
[ 成文日期 ]
2025-11-28
[ 体裁分类 ]
年鉴
[ 发布日期 ]
2025-11-28
[ 有效性 ]
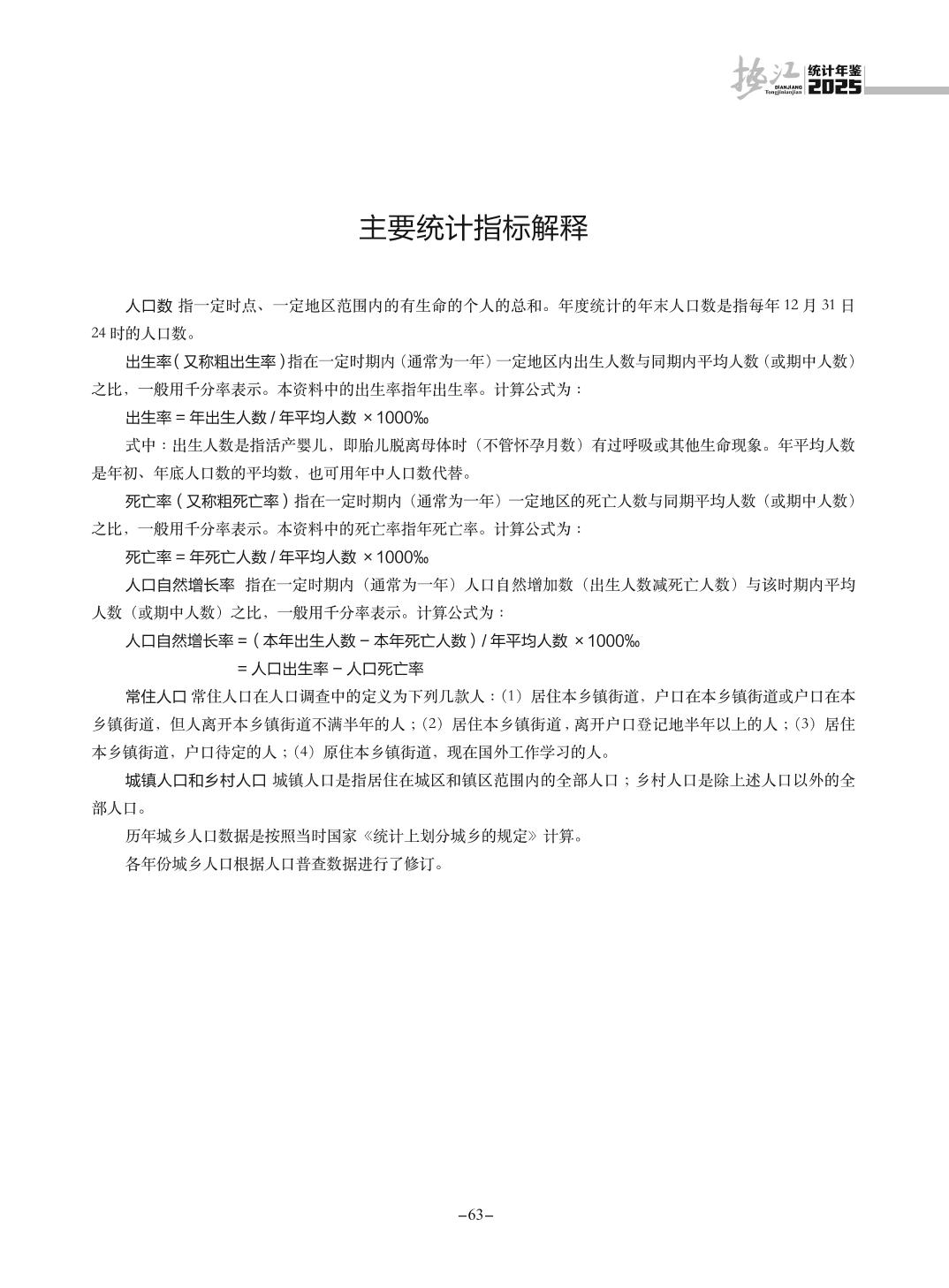
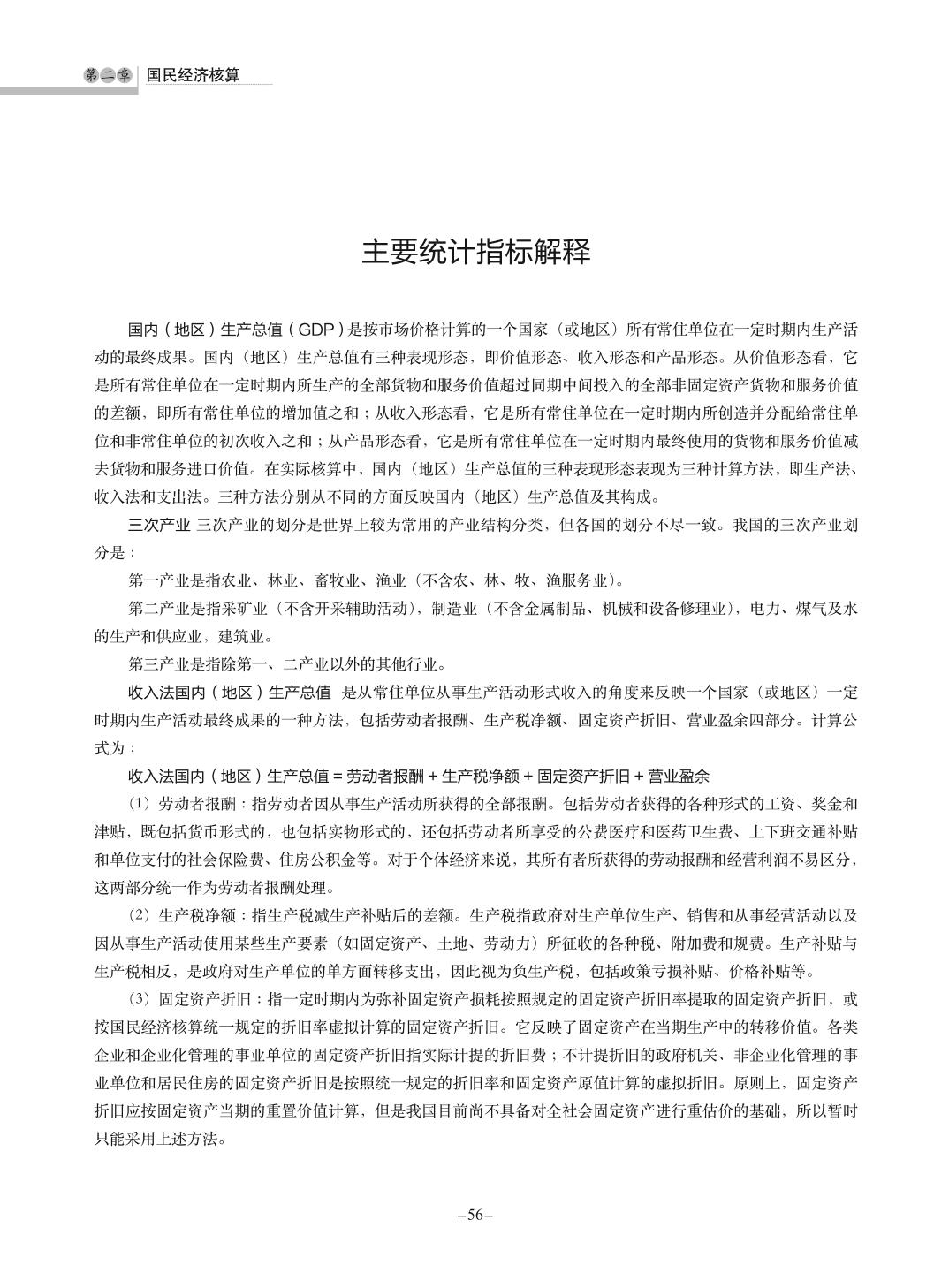
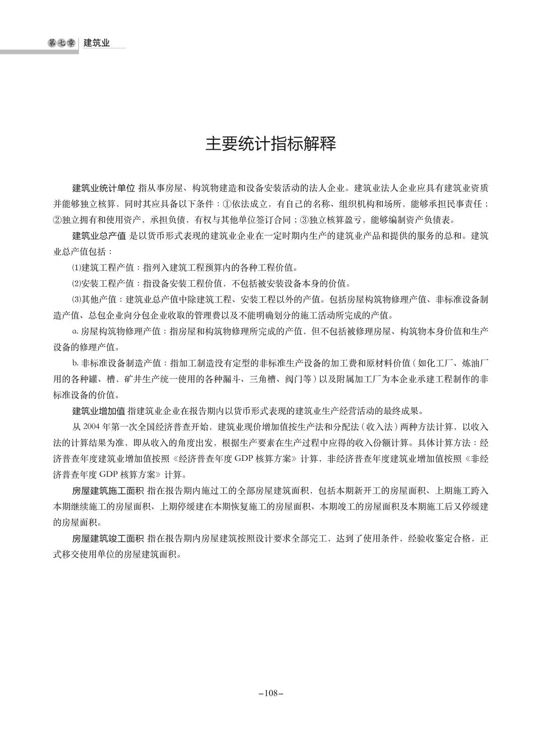
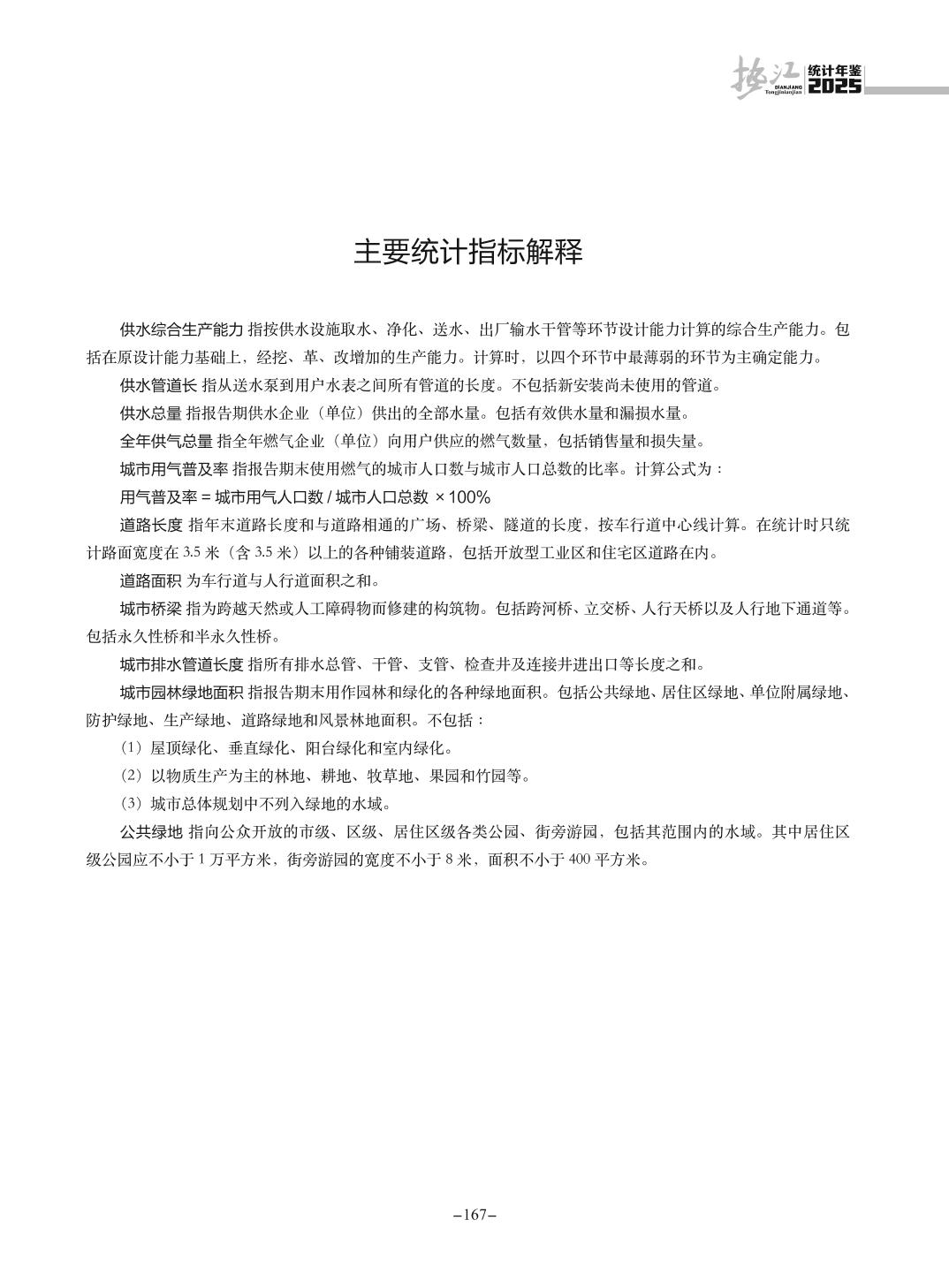
2025年垫江县统计年鉴
【
字体:
大
中
小
】
附件下载:
2025年垫江县统计年鉴.pdf