| [ 索引号 ] | 11500231MB1770453D/2026-00010 | [ 发文字号 ] | |
| [ 主题分类 ] | 文化、体育、广电、出版;财政 | [ 体裁分类 ] | 财政预算、决算 |
| [ 发布机构 ] | 垫江县文化旅游委 | [ 有效性 ] | |
| [ 成文日期 ] | 2026-02-09 | [ 发布日期 ] | 2026-02-09 |
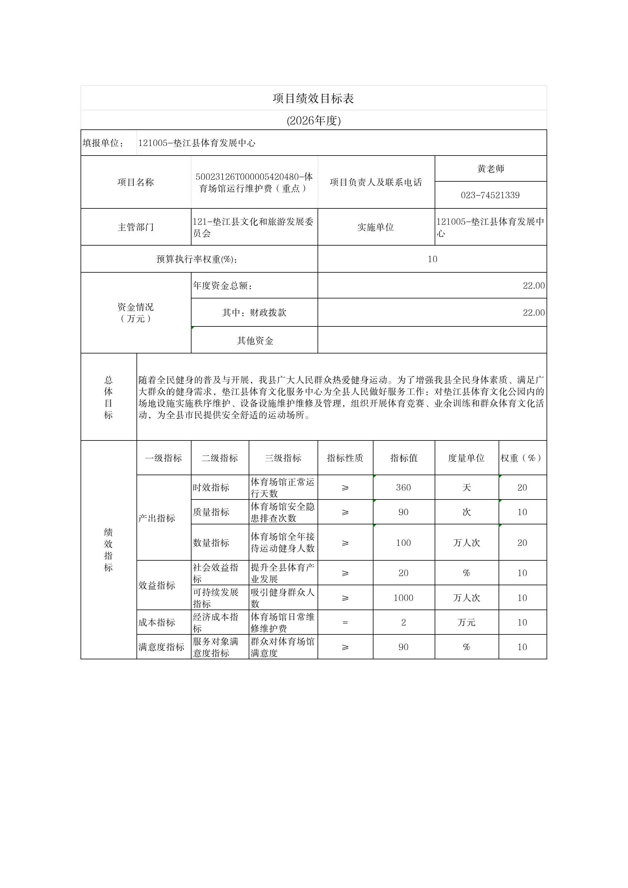
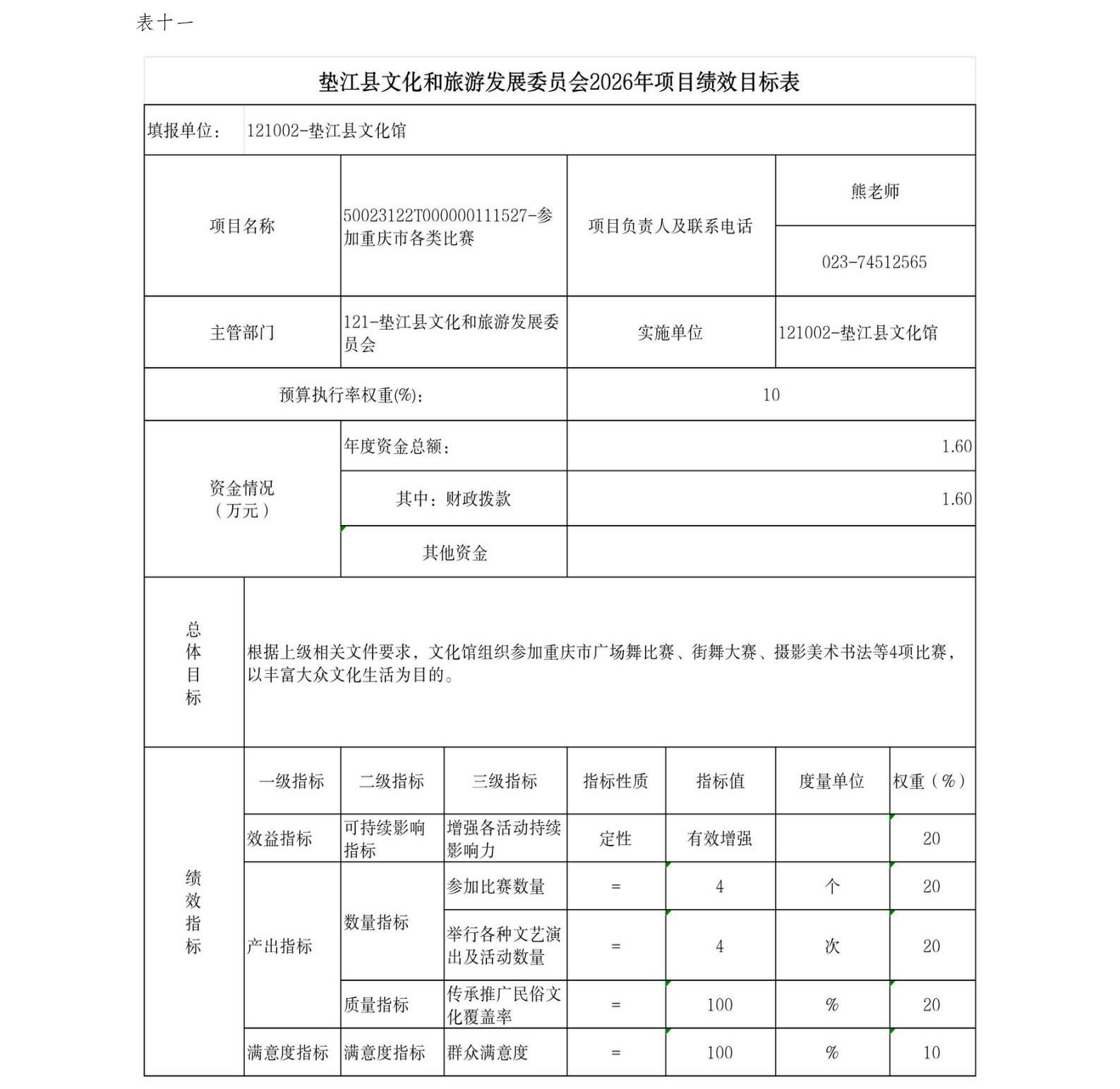
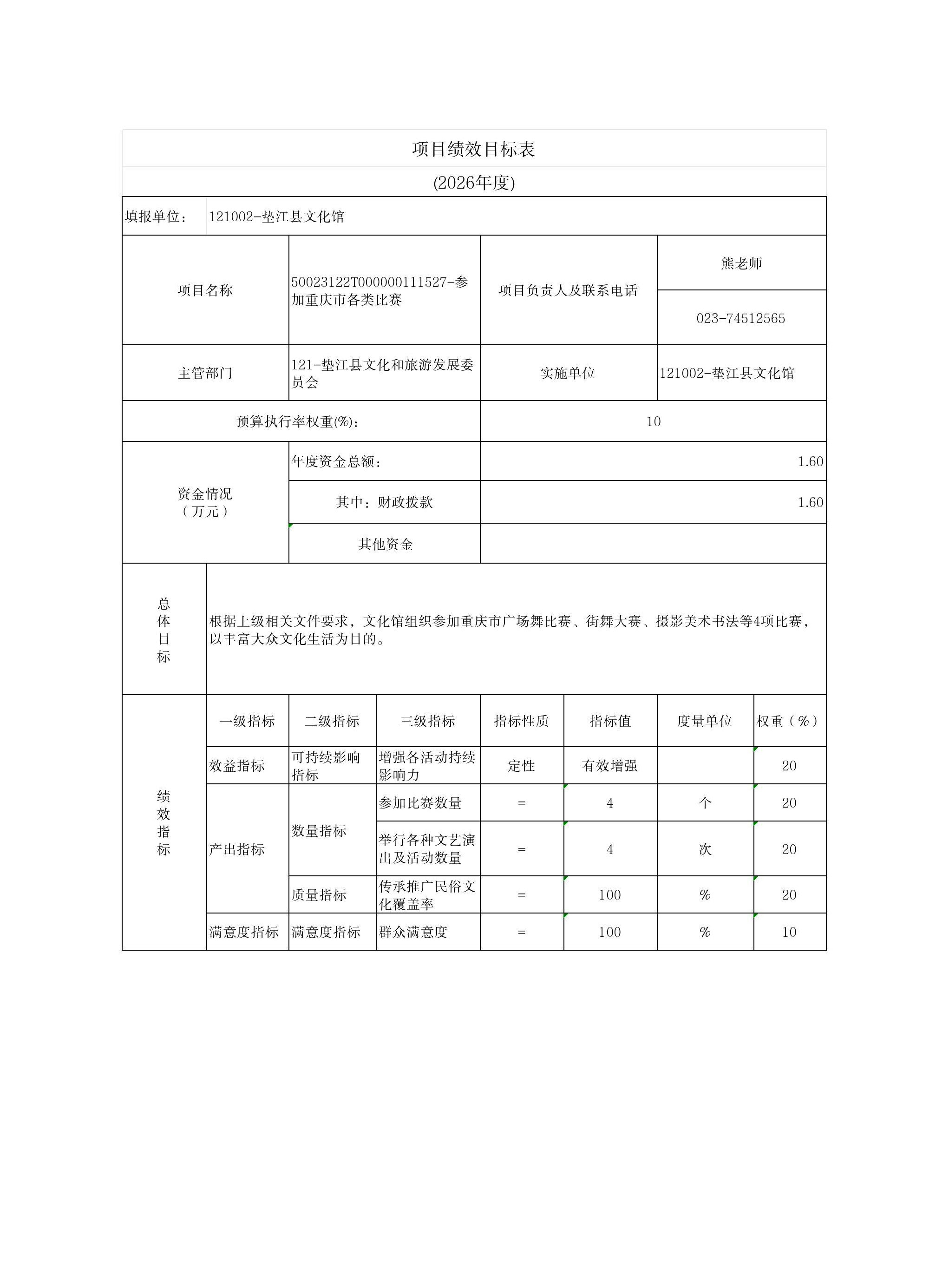
垫江县文化和旅游发展委员会2026年部门预算情况说明




















扫一扫在手机打开当前页
您当前的位置:首页>文化和旅游发展委员会>政务公开>法定主动公开内容>预算/决算>预算公开
| [ 索引号 ] | 11500231MB1770453D/2026-00010 | [ 发文字号 ] | |
| [ 主题分类 ] | 文化、体育、广电、出版;财政 | [ 体裁分类 ] | 财政预算、决算 |
| [ 发布机构 ] | 垫江县文化旅游委 | [ 有效性 ] | |
| [ 成文日期 ] | 2026-02-09 | [ 发布日期 ] | 2026-02-09 |
垫江县文化和旅游发展委员会2026年部门预算情况说明



















