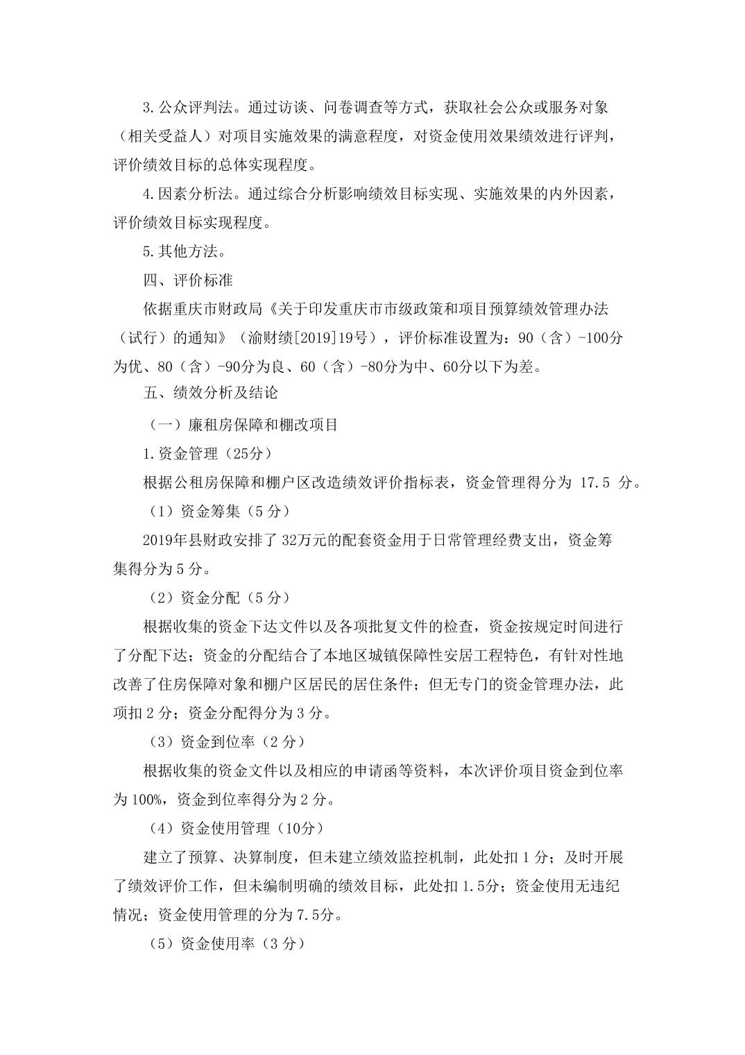
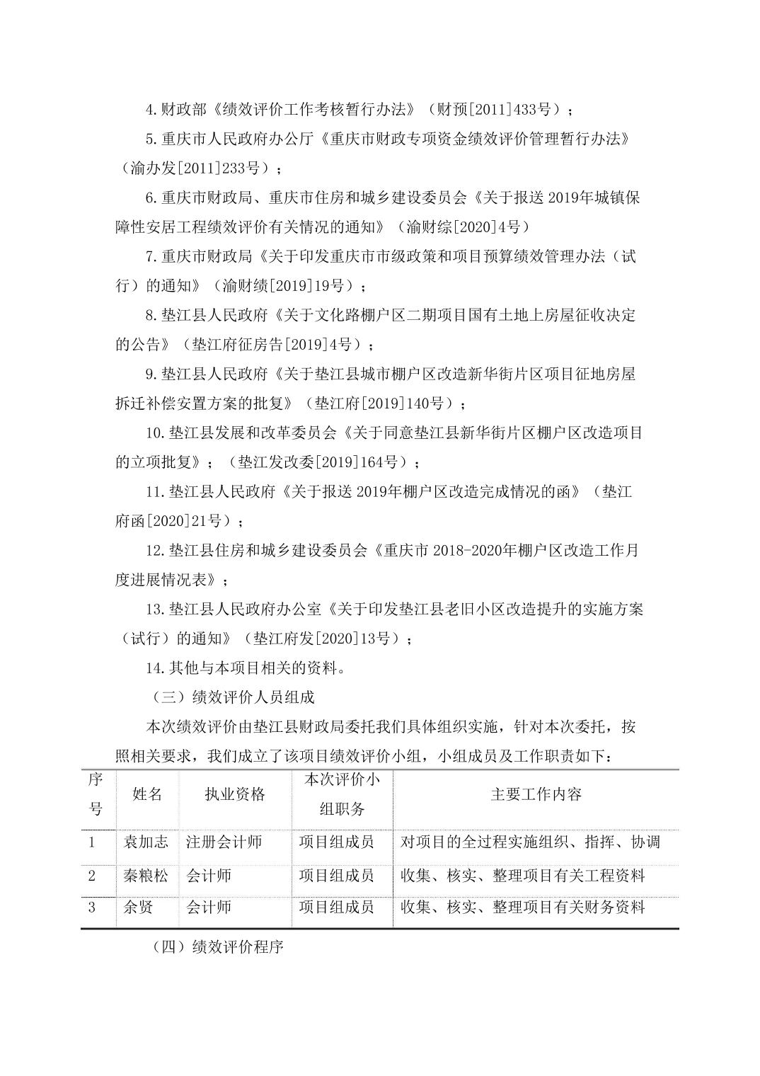
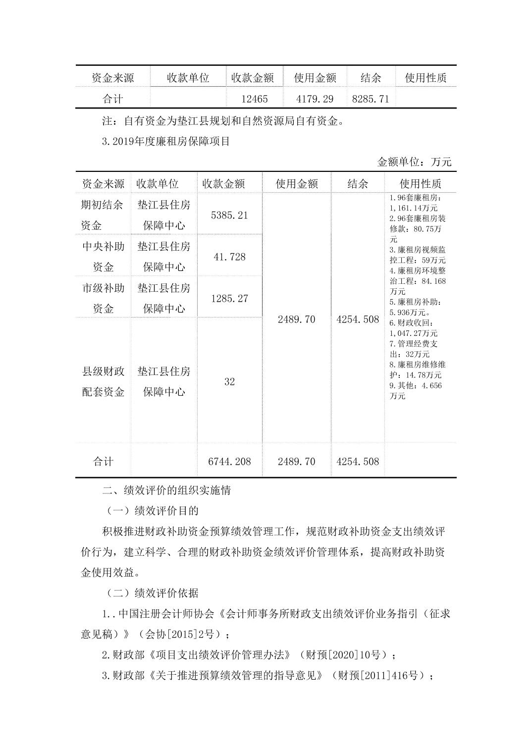
| [ 索引号 ] | 115002310086815686/2021-00045 | [ 发文字号 ] | |
| [ 主题分类 ] | 财政、金融、审计 | [ 体裁分类 ] | 财政预算、决算 |
| [ 发布机构 ] | 垫江县住房城乡建委 | [ 有效性 ] | |
| [ 成文日期 ] | 2021-10-20 | [ 发布日期 ] | 2021-10-20 |
垫江县住房和城乡建设委员会2020年度部门决算情况说明
您当前的位置:首页>住房和城乡建设委员会>政务公开>法定主动公开内容>预算/决算>决算公开
| [ 索引号 ] | 115002310086815686/2021-00045 | [ 发文字号 ] | |
| [ 主题分类 ] | 财政、金融、审计 | [ 体裁分类 ] | 财政预算、决算 |
| [ 发布机构 ] | 垫江县住房城乡建委 | [ 有效性 ] | |
| [ 成文日期 ] | 2021-10-20 | [ 发布日期 ] | 2021-10-20 |
垫江县住房和城乡建设委员会2020年度部门决算情况说明