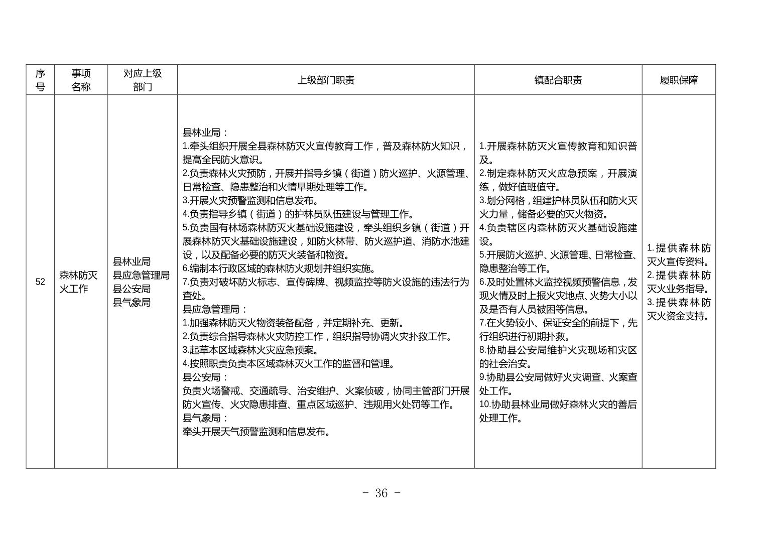
重庆市垫江县新民镇履行职责事项清单
《重庆市垫江县新民镇履行职责事项清单》已经县委、县政府同意,现予公布。





















































































扫一扫在手机打开当前页
您当前的位置:首页>新民镇>政府信息公开目录>履行职责事项清单
国务院部门网站
省(区市)政府网站
市政府部门网站
版权所有:垫江县人民政府网站 主办单位:垫江县人民政府办公室
网站标识码:5002310001 ICP备案号:渝ICP备12005648号-1
违法和不良信息举报:https://www.12377.cn
公安机关备案标识:渝公网安备 50023102500337号
