您当前的位置:首页>教育委员会>政务公开>法定主动公开内容>预算/决算>预算公开

[ 索引号 ] 11500231008678203A/2026-00081 [ 发文字号 ]
[ 主题分类 ] 科技、教育 [ 体裁分类 ] 其他
[ 发布机构 ] 垫江县教委 [ 有效性 ]
[ 成文日期 ] 2026-02-10 [ 发布日期 ] 2026-02-10

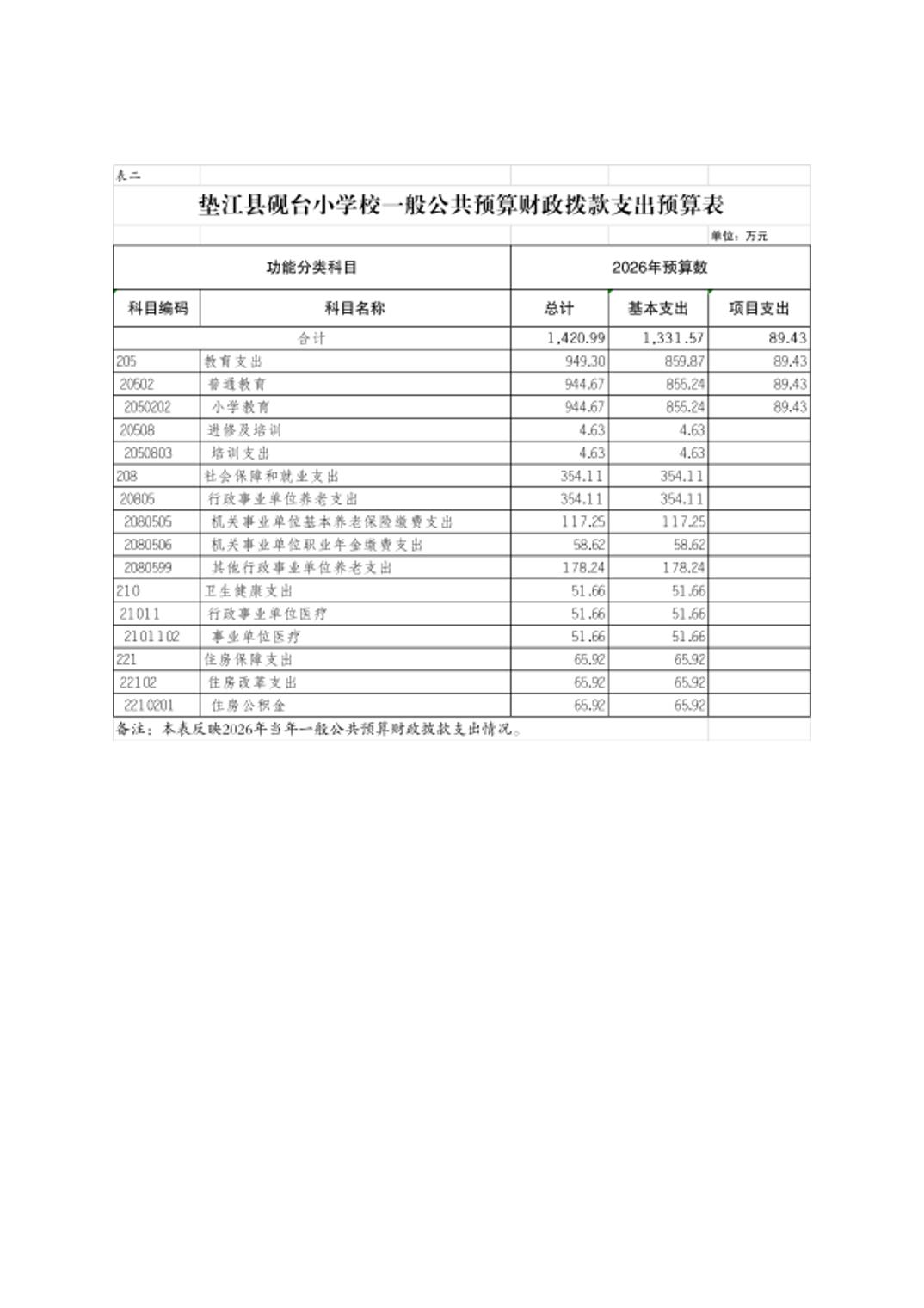
垫江县砚台小学校2026年单位预算情况说明

扫一扫在手机打开当前页