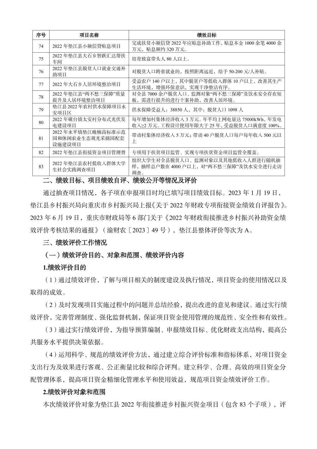
您当前的位置:首页>农业农村委员会>政务公开>法定主动公开内容>预算/决算>决算公开

[ 索引号 ] 11500231008678094B/2024-00044 [ 发文字号 ]
[ 主题分类 ] 农业、林业、水利 [ 体裁分类 ] 财政预算、决算
[ 发布机构 ] 垫江县农业农村委 [ 有效性 ]
[ 成文日期 ] 2024-09-12 [ 发布日期 ] 2024-09-12

垫江县农业农村委员会(本级)2023年度决算公开说明



















扫一扫在手机打开当前页