您当前的位置:首页>卫生健康委员会>政务公开>法定主动公开内容>预算/决算>决算公开

[ 索引号 ] 1150023132774823X9/2025-00117 [ 发文字号 ]
[ 主题分类 ] 卫生 [ 体裁分类 ] 财政预算、决算
[ 发布机构 ] 垫江县卫生健康委 [ 有效性 ]
[ 成文日期 ] 2025-09-18 [ 发布日期 ] 2025-09-18

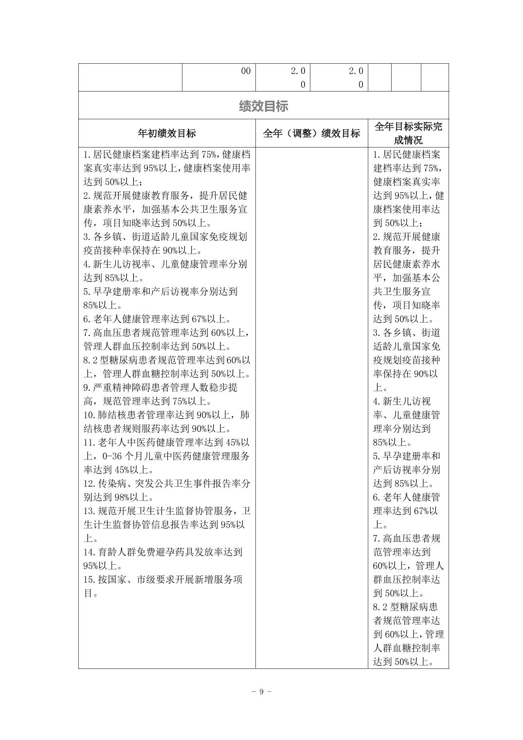
垫江县大石乡卫生院2024年度决算公开说明


扫一扫在手机打开当前页